为积极推进建设重庆“33618”现代制造业集群体系,推动智能网联新能源汽车、新一代电子信息制造业、智能装备及智能制造等产业发展,我方拟在重庆成立合资公司,围绕新能源汽车、高端装备、低空无人装备等领域,研发、制造并销售低成本、高性能电子控制产品并提供控制系统k8凯发官网入口的解决方案,助力提升重庆本土配套率与国产化替代率。按照市国资委及机电集团投资管理相关规定,拟通过公开方式征集合资合作方实施合资合作,现将相关情况公告如下:
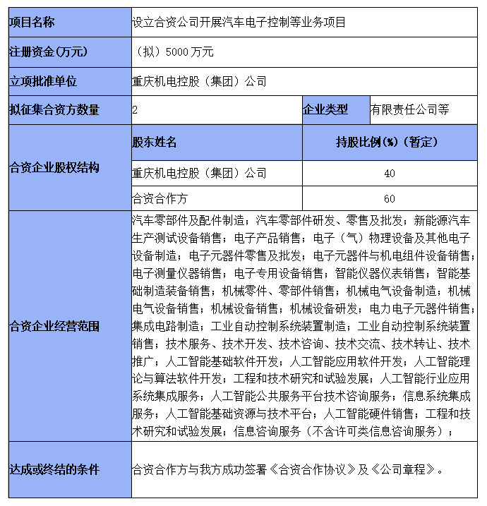
一、合资合作项目基本情况

二、合资合作方资格条件
三、信息发布需求
四、遴选方案
五、项目k8凯发官网入口的联系方式
重庆机电控股(集团)公司
地址:重庆市两江新区黄山大道中段60号 邮编:401123 电话:023-63075670 传真:023-63075679 邮箱:office@cme-cq.com
2014-2015 © 重庆机电控股(集团)公司 k8凯发官网入口的版权所有
k8凯发官网入口的技术支持:
地址:重庆市两江新区黄山大道中段60号
邮编:401123
电话:023-63075638
传真:023-63075634
邮箱:sc@cme-cq.com